现在时间是
帮助中心
|
法律说明
|
加入收藏
|
联系我们
学院首页
|
学院介绍
|
新闻公告
|
党群工作
|
规章制度
|
函授招生
|
函授教务
|
自学考试
|
培训
|
函授教务
您当前的位置:
首页
>
函授教务
>
函授教务
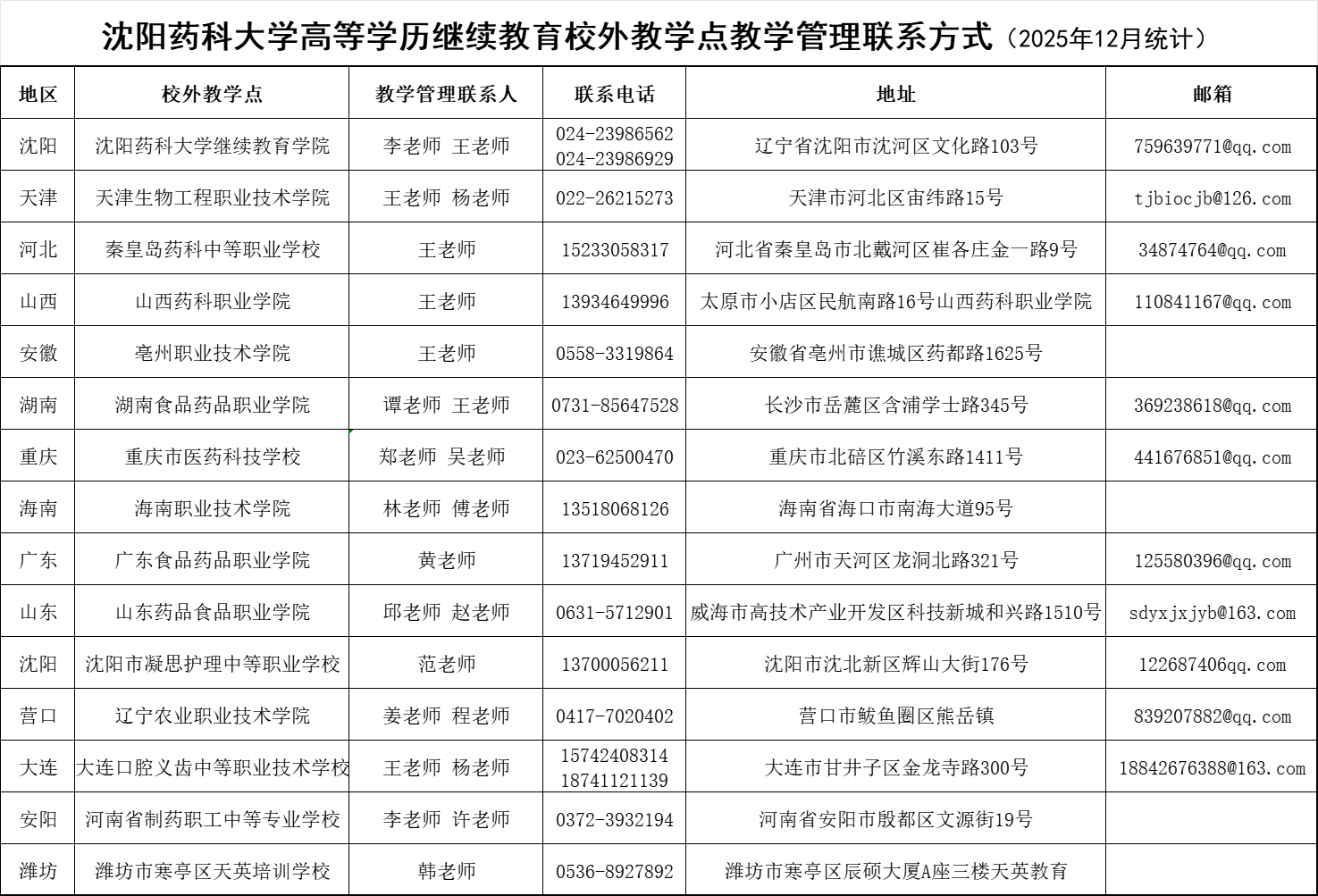
沈阳药科大学高等学历继续教育校外教学点教学管理联系方式
文章来源:学历教育科 时间:2025-12-26 16:22:32
版权所有:沈阳药科大学继续教育学院 办公地址:辽宁省沈阳市沈河区文化路103#
建议在分辨率1280*1024下查看网页