现在时间是
帮助中心
|
法律说明
|
加入收藏
|
联系我们
学院首页
|
学院介绍
|
新闻公告
|
党群工作
|
规章制度
|
函授招生
|
函授教务
|
自学考试
|
培训
|
学院新闻
通知公告
您当前的位置:
首页
>
新闻公告
>
通知公告
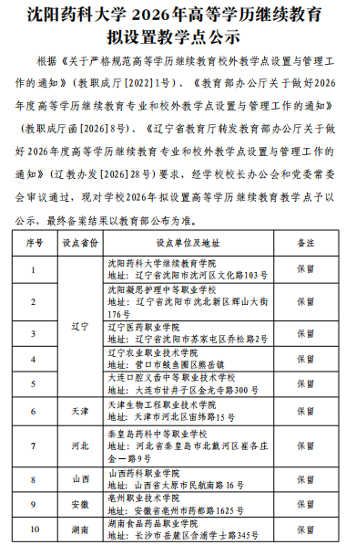
沈阳药科大学2026年高等学历继续教育拟设置教学点公示
文章来源: 时间:2026-04-15 16:32:01
附件【
沈阳药科大学2026年高等学历继续教育拟设置教学点公示.pdf
】已下载
次
版权所有:沈阳药科大学继续教育学院 办公地址:辽宁省沈阳市沈河区文化路103#
建议在分辨率1280*1024下查看网页